• Высшая математика
    Помогите пожалуйста
    С подробными решениями
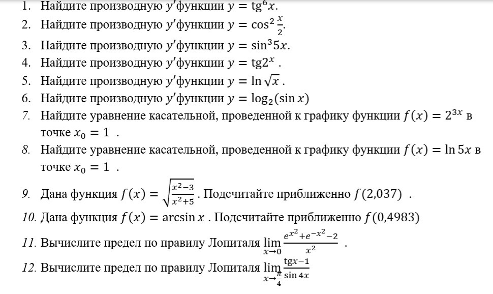
    10; 11

    question img

Ответы 1

  • 10) будем находить приближенное значение с помощью дифференциалаточку 0,4983 можно представить в виде (x0+Δx) => 0.5-0.0017 значение функции будем находить по следующей формуле:f(x_0+Dx)=f(x_0)+d(f(x_0))d(f(x_0))=f'(x_0)*DxDx = -0.0017f(x_0)=arcsin 0.5= \frac{ \pi }{6} f'(x)= \frac{1}{ \sqrt{1-x^2} } f'(0.5)=\frac{1}{ \sqrt{1-0.5^2} }= \frac{2}{ \sqrt{3} } f'(0.5)*Dx=\frac{2}{ \sqrt{3} } *-0.0017=-\frac{0.0034}{ \sqrt{3} }f(0.4983)= \frac{ \pi }{6} -\frac{0.0034}{ \sqrt{3} }11) по правилу Лопиталя для нахождения предела нужно найти производные числителя и знаменателя, подставить значение, к которому стремится функция. Если вновь появляется неопределенность (0/0 или ∞/∞), то повторить дифференцирование \lim_{x \to 0} \frac{(e^{x^2}+e^{-x^2}-2)'}{(x^2)'} = \frac{2xe^{x^2}-2xe^{-x^2}}{2x} появляется неопределенность 0/0, повторим дифференцирование\frac{(2xe^{x^2}-2xe^{-x^2})'}{(2x)'}= \frac{2e^{x^2}+4x^2e^{x^2}-2e^{-e^x^2}+4x^2e^{-x^2}}{2}= \frac{0}{2}=0
  • Добавить свой ответ

Войти через Google

или

Забыли пароль?

У меня нет аккаунта, я хочу Зарегистрироваться

How much to ban the user?
1 hour 1 day 100 years