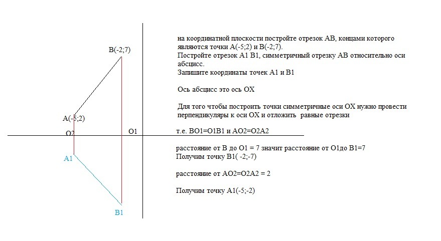
• на координатной плоскости постройте отрезок AB, концами которого являются точки A(-5;2) и B(-2;7). Постройте отрезок А1 B1, симметричный отрезку AB относительно оси абсцисс. Запишите координаты точек A1 и B1

Ответы 1

  • на координатной плоскости постройте отрезок AB, концами которого являются точки A(-5;2) и B(-2;7). Постройте отрезок А1 B1, симметричный отрезку AB относительно оси абсцисс. Запишите координаты точек A1 и B1решение в приложении
    answer img
    • Автор:

      liontxes
    • 2 года назад
    • 6
  • Добавить свой ответ

Еще вопросы

Войти через Google

или

Забыли пароль?

У меня нет аккаунта, я хочу Зарегистрироваться

How much to ban the user?
1 hour 1 day 100 years