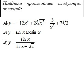
• Найдите производные следующих функций.(только б и в )

    question img

Ответы 1

  • Б) у' = cosx*arcsin x + sin x/ квад.корень из 1 - х^2В) у' = дроби: числитеть: соs x*( ln x + корень из х) - sin x ( 1/x +1/2 корня из х) == cos x ( ln x + корень из х) - (sin x (2 +корень из х ))/2хЗнаменатель: (ln x +корень из х)^2
  • Добавить свой ответ

Еще вопросы

Войти через Google

или

Забыли пароль?

У меня нет аккаунта, я хочу Зарегистрироваться

How much to ban the user?
1 hour 1 day 100 years