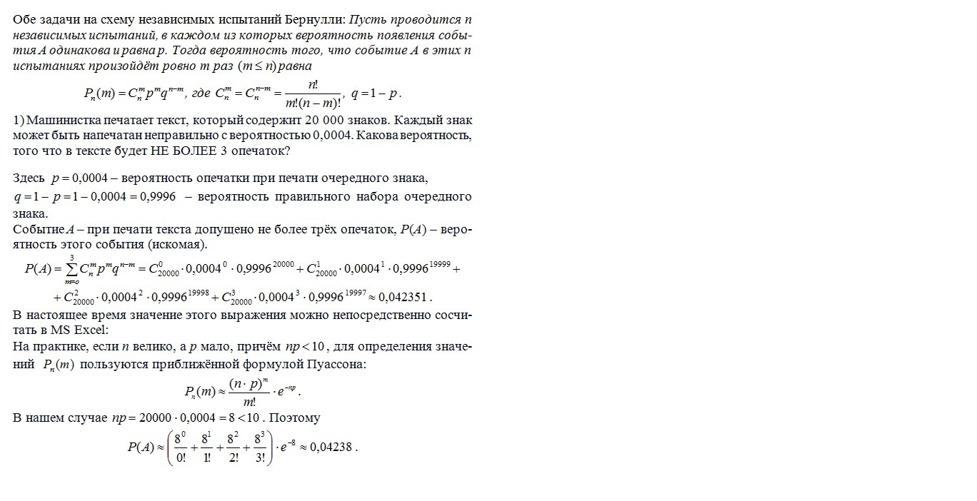
• 1) машинистка печатает текст, который содержит 20 000 знаков. каждый знак может быть напечатан неправильно с вероятностью 0.0004. какова вероятность, того что в тексте будет НЕ БОЛЕЕ 3 опечаток?

    2) На автобазе имеется 8 машин. Вероятность выхода на линию каждой из них равна 0.8. Какова вероятность нормальной работы автобазы, если для этого необходимо иметь на линии не менее 6 машин?

    желательно с объяснением выбора решения

Ответы 1

  • Решения в двух приложениях.
    answer img
    answer img
    • Автор:

      mikokhan
    • 2 года назад
    • 18
  • Добавить свой ответ

Войти через Google

или

Забыли пароль?

У меня нет аккаунта, я хочу Зарегистрироваться

How much to ban the user?
1 hour 1 day 100 years