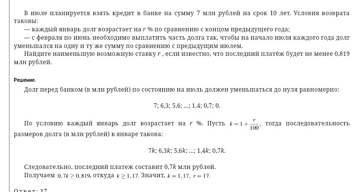
• помогите пожалуйста, не могу понять откуда берутся 7;6,3;5,6...

    question img

Ответы 7

  • вот блин,действительно
    • Автор:

      george881
    • 6 лет назад
    • 0
  • Nado uznat, čto on dolžen cplatit bolše čem 0,7mil. pyblej, kak bozrastajut uroki.
  • ja česskij, ploxo vladeju rucckim jazykom i ne imeju azbuku.
    • Автор:

      walters
    • 6 лет назад
    • 0
  • спасибо, я поняла
    • Автор:

      mark606
    • 6 лет назад
    • 0
  • Xopošo, molodec!
    • Автор:

      master40
    • 6 лет назад
    • 0
  • Из второго условия (-) задачи следует, что выплачивают долг равными суммами. Т.к. кредит выплачивают в течении 10 лет, то в год выплачивают 1/10 часть долга, т.е. 0,7 млн руб. 7 млн руб; (7-0,7) млн руб и т.д.
    • Автор:

      koen
    • 6 лет назад
    • 0
  • Eto cumy pocle odnogo goda.7:10=0,7 (nado cplatit do 10 godob)Pocle odnogo goda octaetcja 7-0,7=6,3 mil. pyblejVo vtopom gody nado cplatit tolko pyblej, čtoby octaloc cplatit ešče 6,3-0,7=5,6mil. pyblej itd.
  • Добавить свой ответ

Войти через Google

или

Забыли пароль?

У меня нет аккаунта, я хочу Зарегистрироваться

How much to ban the user?
1 hour 1 day 100 years