• Помогите решить первый и 2 пример

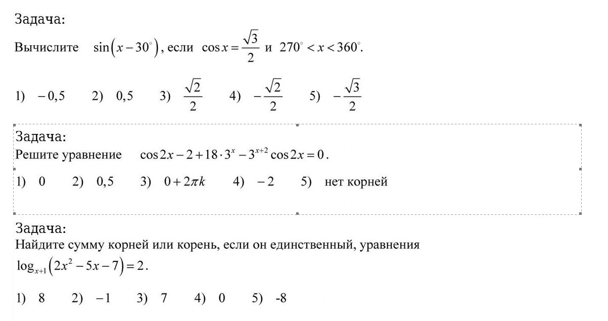
    первый я решил у меня вышло sinx= - 0,5

    второй

    выходит Cos2x-2+3^(3+x)-3^(x+2)Cos2x дальше хз предположу что 2+3^(3+x) чета надо с этим делать

    question img

Ответы 5

  • А 3 пример
  • У меня выходит 0 корней нет
    • Автор:

      frankie98
    • 6 лет назад
    • 0
  • Дык сказано первый и второй решить
  • x>-1,x не равно 0, x2-7x-8=0;x=-1 x=8, ответ 8.
  • sin(x-30)=sinxcos30-cosxsin30=(-\sqrt{1-cos^2x})*cos30-\\-cosxsin30=-\sqrt{1-\frac{3}{4}}*\frac{\sqrt3}{2}-\frac{\sqrt3}{2}*\frac{1}{2}=-\frac{\sqrt3}{2}cos2x-2+18*3^{x}-3^{x+2}cos2x=0\\cos2x-2+18*3x-9*3^xcos2x=0\\cos2x-2+9*3^x(2-cos2x)=0\\(2-cos2x)(-1+9*3^x)=0\\cos2x=2\ \ \ \ 9*3^x=1\\x\in\varnothing\ \ \ \ \ \ \ \ \ 3^{x+2}=3^0\\.\ \ \ \ \ \ \ \ \ \ \ \ \ \ \ \ x+2=0\\.\ \ \ \ \ \ \ \ \ \ \ \ \ \ \ \ x=-2
  • Добавить свой ответ

Еще вопросы

Войти через Google

или

Забыли пароль?

У меня нет аккаунта, я хочу Зарегистрироваться

How much to ban the user?
1 hour 1 day 100 years