• Решите пожалуйста самостоятельную работу по математике очень надо.

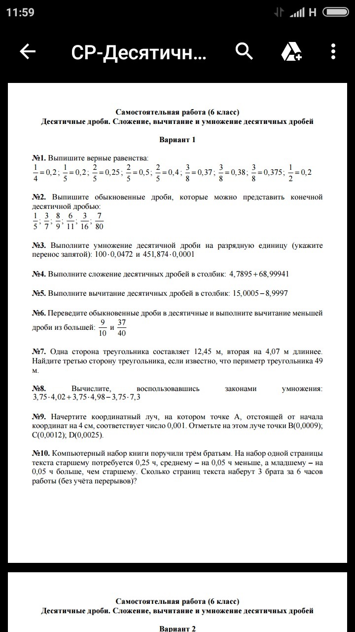
    question img

Ответы 1

  • 1)1/5=0.2 ; 2/5=0.4 ; 3/8=0.3752)1/53)a)4,72 b)0,04518744)73,788915)6,00086)0,925-0,9=0,025 7) 1) 12,45+4,07=16,52(м)-длина 2 стороны. 2)49-(12,45+16,52)=20,03(м) Ответ:20,03м длина 3 стороны 8) (4,02+4,98+7,3)*3,75=16,3*3,75=61,125
    • Автор:

      roxie
    • 6 лет назад
    • 0
  • Добавить свой ответ

Еще вопросы

Войти через Google

или

Забыли пароль?

У меня нет аккаунта, я хочу Зарегистрироваться

How much to ban the user?
1 hour 1 day 100 years