• Ребят милые я устал хочу спать помогите решить у вас буквально 1 час
    решите эту функцию пожалуйста

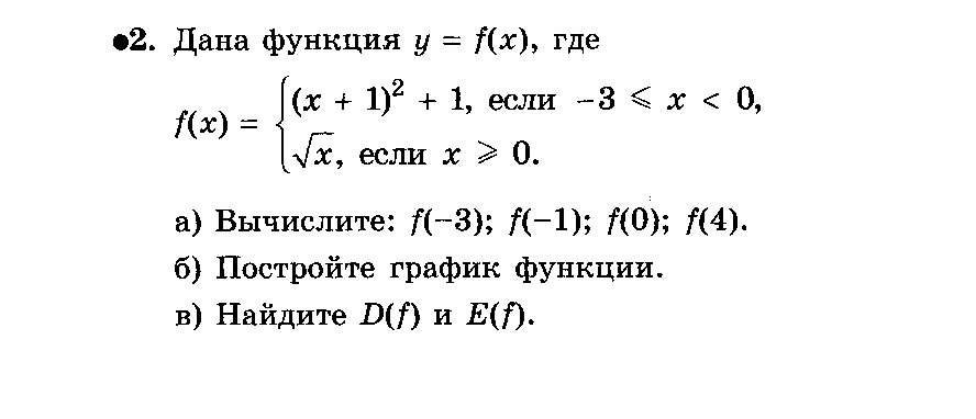
    question img

Ответы 1

  • РЕШЕНИЕа) f(-3) = (-3+1)²+1 = 5f(-1) =(-1+1)² + 1 = 1f(0) = √0 = 0f(4) = √4 = 2 б) http://prntscr.com/hlo0wa - рисунок с графиком.в) D(f)  x∈[-3;+∞},  E(f) Y∈[5;0)∪[0;+∞);
  • Добавить свой ответ

Войти через Google

или

Забыли пароль?

У меня нет аккаунта, я хочу Зарегистрироваться

How much to ban the user?
1 hour 1 day 100 years