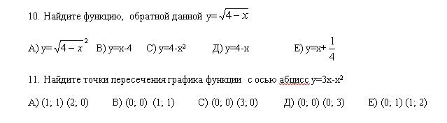
• Найдите точки пересечения графика функции с осью абцисс у=3х-х2Найдите функцию, обратной данной
    С решением обязательно

    question img

Ответы 1

  • 10.\;x=\sqrt{4-y}\\x^2=4-y\\y=4-x^2\\\\11.\;y=3x-x^2\\y=0\\3x-x^2=0\\x(3-x)=0\\x_1=0,\;x_2=3\\(0;\;0)\;(3;\;0)
    answer img
    • Автор:

      dixieqss3
    • 6 лет назад
    • 0
  • Добавить свой ответ

Войти через Google

или

Забыли пароль?

У меня нет аккаунта, я хочу Зарегистрироваться

How much to ban the user?
1 hour 1 day 100 years