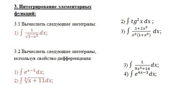
• 3. Интегрирование элементарных функций
    3.1 Вычислить следующие интегралы
    3.2 Вычислить следующие интегралы, используя свойство дифференциала

    question img

Ответы 1

  • 3.11) \int\limits{ \frac{1}{ \sqrt{5-x^2} } } \, dx = \int\limits{ \frac{1}{5 \sqrt{1- \frac{x^2}{5} } } } \, dx= \frac{1}{5} \int\limits{ \frac{1}{\sqrt{1- (\frac{x}{ \sqrt{5}})^2 } } } \, dx=\begin{bmatrix}\frac{x}{\sqrt{5}}=t & \\dx=\sqrt{5}\cdot x&\end{bmatrix}=  \frac{1}{5} \int\limits{ \frac{ \sqrt{5}}{\sqrt{1- t^2 } } } \, dt=\frac{1}{ \sqrt{5} } \int\limits{ \frac{ 1}{\sqrt{1- t^2 } } } \, dt=\frac{1}{ \sqrt{5} } \cdot arcsin(t)+C=\frac{arcsin( \frac{x}{\sqrt{5}} )}{ \sqrt{5} }+C2) \int\limits{tg^2(x)} \, dx= \int\limits{ \frac{sin^2x}{cos^2x} } \, dx=\int\limits{ \frac{1-cos^2x}{cos^2x} } \, dx=\int\limits{( \frac{1}{cos^2x}-1) } \, dx=\int\limits{\frac{1}{cos^2x} } \, dx- \int\limits{1} \, dx= tg(x)-x+C 3) \int\limits{ \frac{1+2x^2}{x^2(1+x^2)} } \, dx= \int\limits{ \frac{1+x^2+x^2}{x^2(1+x^2)} } \, dx=\int\limits{ (\frac{1+x^2}{x^2(1+x^2)} + \frac{x^2}{x^2(1+x^2)}) } \, dx=\int\limits{ \frac{1}{x^2} } \, dx+\int\limits{\frac{1}{1+x^2} } \, dx=- \frac{1}{x}+arctg(x)+C 3.21) \int\limits {e^{x-3}} \, dx=[d(x-3)=dx]= \int\limits {e^{x-3}} \, d(x-3)=e^{x-3}+C2) \int\limits{ \sqrt[3]{x+11}} \, dx=|d(x+11)=dx|= \int\limits{(x+11)^{ \frac{1}{3} }} \, d(x+11)=  \frac{1}{ \frac{1}{3}+1 } \cdot(x+11)^{ \frac{1}{3}+1 }+C= \frac{3}{4} \cdot(x+11)^{ \frac{4}{3} }+C= \frac{3(x+11) \sqrt[3]{x+11} }{4}+C 3) \int\limits { \frac{1}{9x^2+16} } \, dx= \frac{1}{16}  \int\limits { \frac{1}{ \frac{9x^2}{16}+1} } \, dx= \frac{1}{16}  \int\limits { \frac{1}{ (\frac{3x}{4})^2+1} } \, dx=|d (\frac{3x}{4})= \frac{3}{4}dx|= \frac{1}{16}  \int\limits { \frac{ \frac{4}{3} }{ (\frac{3x}{4})^2+1} } \, d( \frac{3x}{4} )=\frac{1}{12}  \int\limits { \frac{ 1}{ (\frac{3x}{4})^2+1} } \, d( \frac{3x}{4} ) = \frac{1}{12}\cdot arctg( \frac{3x}{4} )+C 4) \int\limits {e^{4x-3}} \, dx=|d(4x-3)=4dx|=  \frac{1}{4}\int\limits {e^{4x-3}} \, d(4x-3)= \frac{1}{4}\cdot e^{4x-3}+C
    • Автор:

      gerald12
    • 6 лет назад
    • 0
  • Добавить свой ответ

Войти через Google

или

Забыли пароль?

У меня нет аккаунта, я хочу Зарегистрироваться

How much to ban the user?
1 hour 1 day 100 years