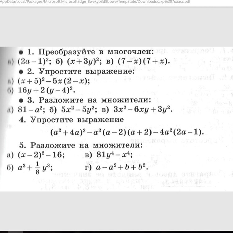
• Помогите пожалуйста дам 25 баллов. Номер 4 и 5. Пожалуйста

    question img

Ответы 1

  • 4.      ..............=а^4+8a³+16a² - a^4+4a² - 8a³+4a²=24a²5.а)   ......=(х-2-4)(х-2+4)=(х-6)(х+2)б)   .....=(а+1/2 у)(а²- 1/2 ау + 1/4 у²)в)   .......=(9у²-х²)(9у²+х²)г)   ......=а(1-а)+b(1+b)=(a+b)(1-a)(1+b)
  • Добавить свой ответ

Еще вопросы

Войти через Google

или

Забыли пароль?

У меня нет аккаунта, я хочу Зарегистрироваться

How much to ban the user?
1 hour 1 day 100 years