• Здравствуйте помогите пожалуйста решить хотя бы 2 варианта пожалуйста вот очень надо

    question img

Ответы 4

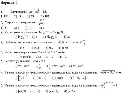
  • 1 разве это не 101 (4)
  • Нет, там же 58-15 = 43
    • Автор:

      lailacv4n
    • 6 лет назад
    • 0
  • А, да, извини, протупила
    • Автор:

      ashtyn
    • 6 лет назад
    • 0
  • Задания совсем нетрудные, очень советую вам выучить формулы, все делается по ним (Степеней, Логарифмов, Тригонометрии) или хотя бы смотреть на формулы, будет намного легче.

    answer img
    • Автор:

      lunaa0ua
    • 6 лет назад
    • 0
  • Добавить свой ответ

Войти через Google

или

Забыли пароль?

У меня нет аккаунта, я хочу Зарегистрироваться

How much to ban the user?
1 hour 1 day 100 years