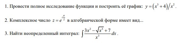
• пожалуйста помогите решить высшую математику)) даю 30 баллов
    спасибо заранее )))

    question img

Ответы 1

  • Построение графика и анализ функции в первом задании производим по алгоритму (вообще, они в разных учебниках могут отличаться последовательностью, но смысл не меняется).

    Комплексное число из показательной формы в алгебраическую переводим, используя формулу Эйлера.

    Интеграл в задании №3 попался простой: сначала делим каждое слагаемое числителя на знаменатель, после чего используем таблицу интегралов.

    Решения всех номеров прикрепляю.

    answer img
  • Добавить свой ответ

Еще вопросы

Войти через Google

или

Забыли пароль?

У меня нет аккаунта, я хочу Зарегистрироваться

How much to ban the user?
1 hour 1 day 100 years