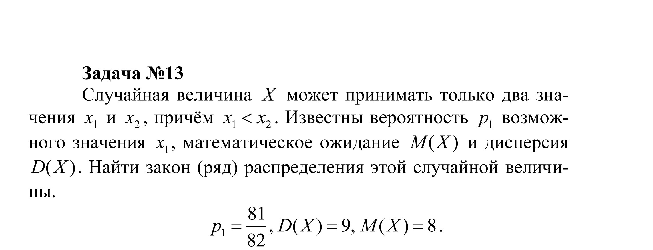
• Найти закон (ряд) распределения этой случайной величины.(с решением)

    question img

Ответы 1

  • По условиюx1*p1+x2*p2=8 (x1-8)^2*p1+(x2-8)^2*p2=9 Также  знаем что р1+р2=1  р2=1/82x1*81/82+x2/82=8(x1-8)^2*81/82+(x2-8)^2/82=9  Откуда решая систему x1 = 23/3  p1=81/82 x2 = 35 p2=1/82
    • Автор:

      juliette
    • 6 лет назад
    • 0
  • Добавить свой ответ

Войти через Google

или

Забыли пароль?

У меня нет аккаунта, я хочу Зарегистрироваться

How much to ban the user?
1 hour 1 day 100 years