• Помогите разобраться с теорией чисел.
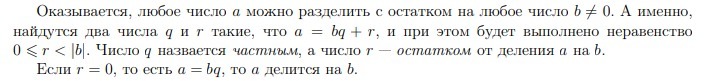
    Прикрепляю изображение. Там написано, что остаток от деления принадлежит промежутку от нуля (включительно) до делителя по модулю.
    Я не понимаю, почему остаток получается положительным? Ведь если например разделить -20/3, то получится -6 и -2 (ост), можно сделать проверку.
    -6*3+(-2)=-2, а если учитывать то, что остаток должен быть положительным, то при проверке получается
    -6*3+2=-16

    question img

Ответы 2

  • И действительно, не заметил. Спасибо.
    • Автор:

      lila
    • 6 лет назад
    • 0
  • Вы неправильно делите

    -20/3 = (-7)*3 + 1

    Остаток не может быть отрицателен по определению.

  • Добавить свой ответ

Войти через Google

или

Забыли пароль?

У меня нет аккаунта, я хочу Зарегистрироваться

How much to ban the user?
1 hour 1 day 100 years