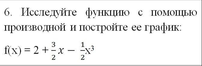
• Исследуйте функцию с помощью производной и постройте ее график
    Нужна подробная запись по пунктам
    Очень нужно, помогите.
    заранее спасибо

    question img

Ответы 2

  • ----------------------------------------------------------------

    answer img
  • 1) Найдём производную: она равна -3/2 *(x в квадрате - 1)

    2) Найдём критические точки, приравняем для этого производную к нулю, получим x = 1, x - 1

    Наносим данные точки на прямую, получаем 3 промежутка: x меньше -1, x от-1 до 1 и x больше 1.

    3) Первый промежуток отрицательный, так как производная меньше 0, средний больше 0 и последний меньше 0. Тогда в отрицательных промежутках функция убывает, в положительном возрастает.

    4) f(1) = 3, f(-1) = 1;  5) Строим график: от бесконечности (ведём линию сверху в низ) до точки A(1; 3), потом вверх до точки B(-1; 1) и опять в низ. Выполняем график в системе координат.

    answer img
    • Автор:

      clinton
    • 6 лет назад
    • 0
  • Добавить свой ответ

Войти через Google

или

Забыли пароль?

У меня нет аккаунта, я хочу Зарегистрироваться

How much to ban the user?
1 hour 1 day 100 years