• помогите, пожалуйста, решить
    у самой что то получилось, но не уверена что правильно. буду очень благодарна за более менее понятный ответ

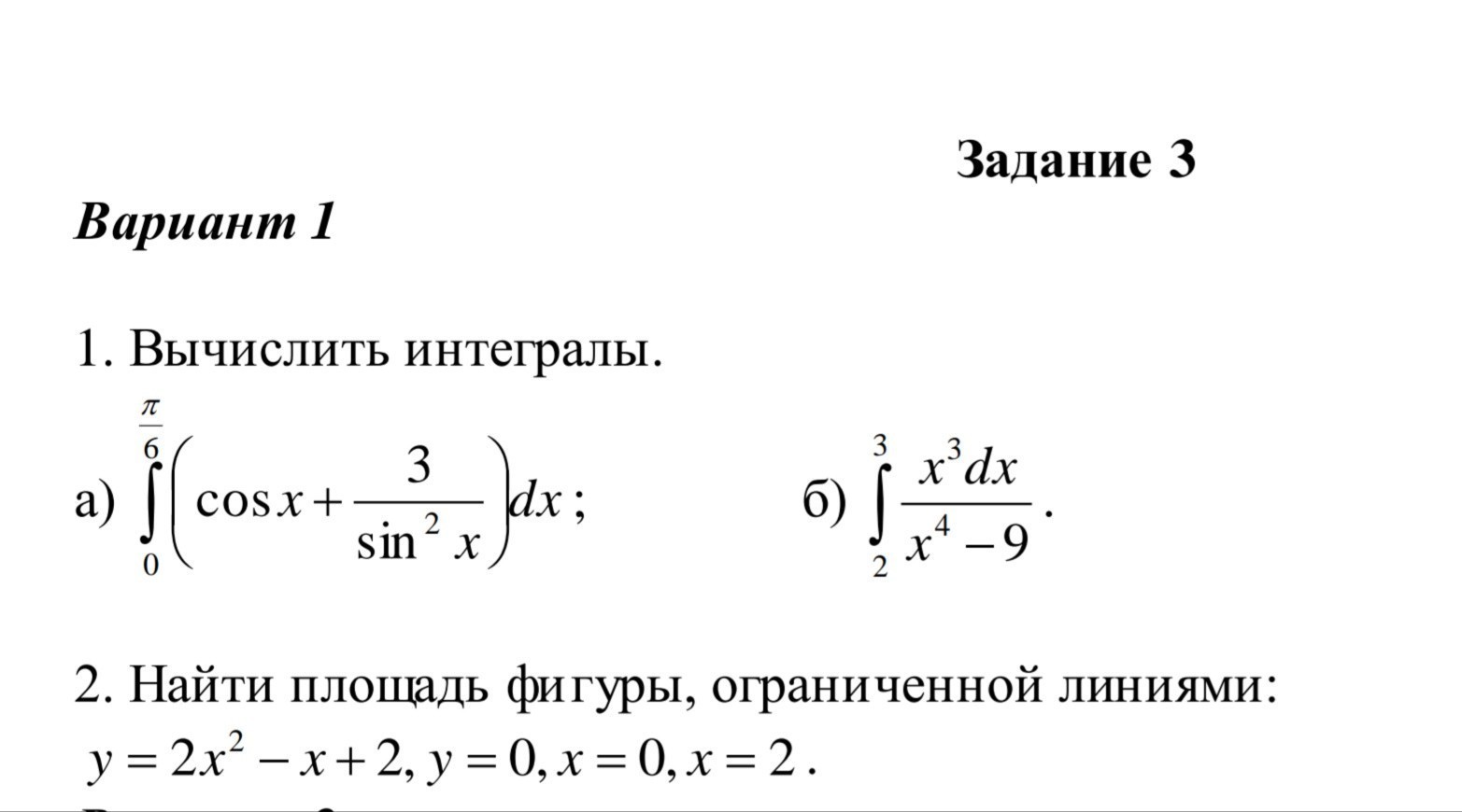
    question img

Ответы 1

  • Ответ:

    Пошаговое объяснение:

    1. a) Интегрируемая функция имеет разрыв в интервале интегрирования в точке x=0.

    Таким образом, функция неинтегрируема в заданном интервале.

         3

    б)  ∫(x³dx)/(x⁴-9)

        2

    Производим замену

    u=x⁴-9;  du/dx=4x³

    Интеграл принимает вид

    3                        |3                   |3

    ∫du/4u = ln|u|/4 |   =ln|x⁴-9|/4 |   =

    2                        |2                   |2

    [ln(72)-ln(7)]/4 = [ln(72/7)] /4

    2. График функции не пересекает ось Ox,

    значит ищем площадь, интегрируя функцию в интервале [0; 2]

    2                                            |2

    ∫(2x²-x+2)dx=2x³/3-x²/2+2x |  =

    0                                            |0

    16/3-6/3+12/3=22/3

    • Автор:

      nolan
    • 6 лет назад
    • 0
  • Добавить свой ответ

Войти через Google

или

Забыли пароль?

У меня нет аккаунта, я хочу Зарегистрироваться

How much to ban the user?
1 hour 1 day 100 years