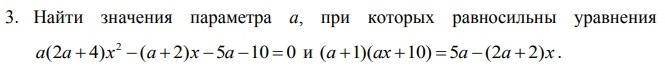
• Найти значение параметра а, при которых равносильны уравнения

    question img

Ответы 1

  • За решение не ручаюсь........

    answer img
  • Добавить свой ответ

Еще вопросы

Войти через Google

или

Забыли пароль?

У меня нет аккаунта, я хочу Зарегистрироваться

How much to ban the user?
1 hour 1 day 100 years