• срочно, даю 90 баллов пожалуйста. контрольная 5 класс дроби , нужно только 7,8,9 номер

    question img

Ответы 1

  • Пошаговое объяснение:

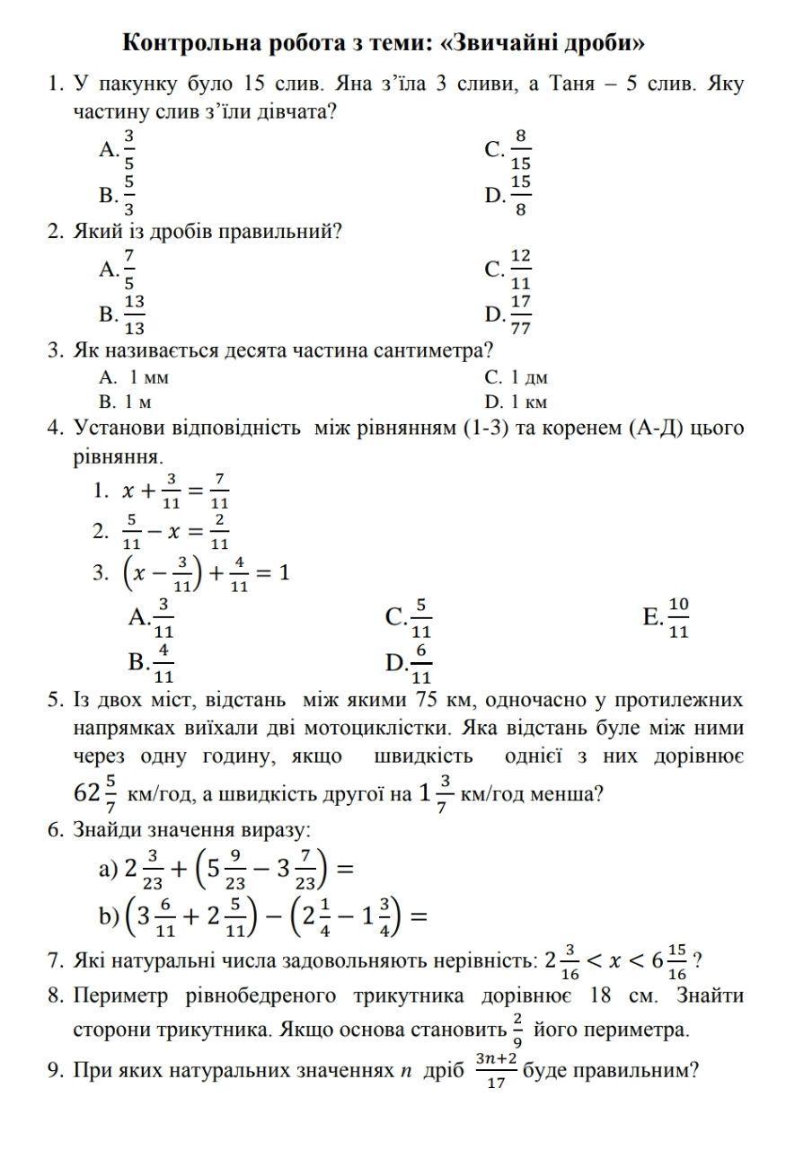
    7. х= 3; 4; 5; 6.

    8. 1)18:9*2=4(см) - основа

    2) 18-4=14 (см) - дві бокові сторони

    3) 14:2=7(см) - бокова сторона

    Сторони трикутника 7 см, 7 см, 4 см.

    9. Щоб дріб був правильный, треба, щоб

    3n+2<17

    3n<15

    n = 1, 2, 3, 4.

  • Добавить свой ответ

Войти через Google

или

Забыли пароль?

У меня нет аккаунта, я хочу Зарегистрироваться

How much to ban the user?
1 hour 1 day 100 years