• решите пжста!!!!!!!!!!!!!!!!!!!!!!!!!!!!!!!!!!!!!!!!!!!!!!!!!!!!

    question img

Ответы 1

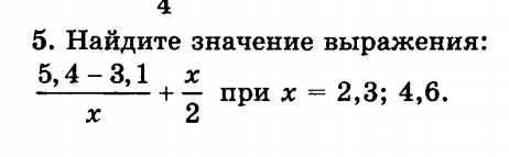
  • 5.4-3.1=2.3--------------------------------------х=2.32.3/2.3+2.3/2=1+1.15=2.15------------------------------------x=4.62.3/4.6+4.6/2=0.5+2.3=2.8
    • Автор:

      whiz760z
    • 6 лет назад
    • 0
  • Добавить свой ответ

Еще вопросы

Войти через Google

или

Забыли пароль?

У меня нет аккаунта, я хочу Зарегистрироваться

How much to ban the user?
1 hour 1 day 100 years