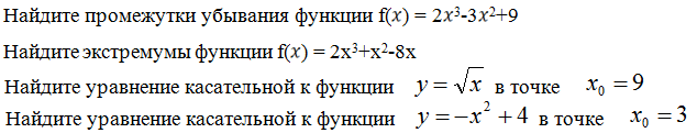
• Найти промежутки убывания/экстремумы/уравнение касательной к функции.

    question img

Ответы 2

  • 1)y'=6x^2-6x\\ y'=0\\ 6x(x-1)=0 \\ x_1=0\\ x_2=1__+___|____-___|____+__         0            1Убывает на промежутке (0;1)2) y'=6x^2+2x-8\\ y'=0\\ 2(3x^2+x-4)=0\\  \\ 3x^2+x-4=0\\ D=b^2-4ac=49\\ x_1=- \frac{4}{3} ;\,\,\, x_2=1Уравнение касательной f(x)=y'(x_0)(x-x_0)+y(x_0)y'= \frac{1}{2 \sqrt{x} }  \\ y'(9)= \frac{1}{2\cdot 3} = \frac{1}{6} f(x)=3+\frac{1}{6}(x-9) - уравнение касательнойy' = (-x²+4)' = -2xследовательно:f'(3) = -2 3 = -6В результате имеем:f(x)  = y0 + y'(x0)(x - x0)f(x) = 13-6x
    • Автор:

      diego61
    • 6 лет назад
    • 0
  • 1)y`=6x²-6x=6x(x-1)=0x=0  x=1             +                _                +--------------------------------------------возр            0  убыв      1  возр               max              minвозр x∈(-∞;0) U (1;∞)убыв x∈(0;1)2)y`=6x²+2x-8=2(3x²+x-4)=0D=1+24=25x1=(-1-5)/6=-1 U x2=(-1+5)/6=2/3        +                _                +--------------------------------------------возр            -1  убыв      2/3  возр               max              miny(-1)=-2+1+8=7y(2/3)=16/27+4/9-16/3=(16+12-144)/27=-116/273)y(9)=3y`=1/2√xy`(9)=1/6Y=3+1/6(x-9)=3+1/6x-3/2=1/6x+3/24)y(3)=-9+4=-5y`=-2xy`(3)=-6Y=-5-6(x-3)=-5-6x+18=-6x+13
    • Автор:

      bebev5jo
    • 6 лет назад
    • 0
  • Добавить свой ответ

Еще вопросы

Войти через Google

или

Забыли пароль?

У меня нет аккаунта, я хочу Зарегистрироваться

How much to ban the user?
1 hour 1 day 100 years