• Ребята, кто хорош в тригонометрии, помогите, пожалуйста! С:

    question img

Ответы 2

  • Спасибо большое! С:
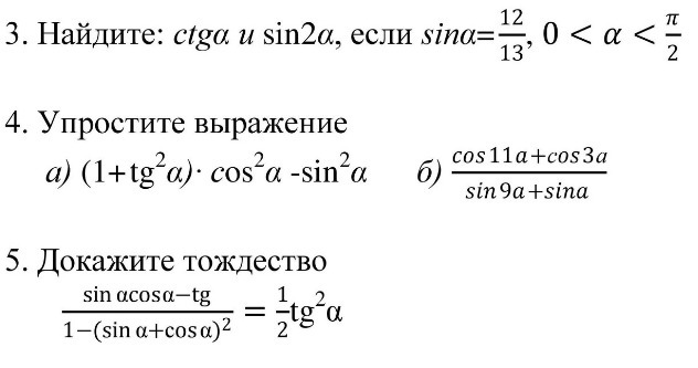
  • 3) sin(2x)=2sin(x)cos(x)ctg \alpha = \frac{cos \alpha }{sin \alpha } Мы знаем синус, но мы не знаем косинус.Найти его мы можем из первого тригонометрического тождества.Ну или мы просто видим, что это пифагоровы тройки. Угол лежит в первой четверти, а косинус в первой четверти положителен.cos \alpha = \frac{5}{13} sin2 \alpha=2 *\frac{12}{13}* \frac{5}{13} = \frac{120}{169} ctg \alpha =\frac{5}{13} *\frac{13}{12} = \frac{5}{12} 4) a)(1+tg^2 x)cos^2x-sin^2x= \frac{1}{cos^2x} *cos^2x-sin^2x=1-sin^2x=cos^2xb) \frac{cos11x+cos3x}{sin9x+sinx} = \frac{2*cos7x*cos4x}{2*sin5x*cos4x} = \frac{cos7x}{sin5x} 5) Не получается доказать тождества
  • Добавить свой ответ

Войти через Google

или

Забыли пароль?

У меня нет аккаунта, я хочу Зарегистрироваться

How much to ban the user?
1 hour 1 day 100 years