• Нужно решить что на фотке. Именно решить, а не выбрать что на фото

    question img

Ответы 1

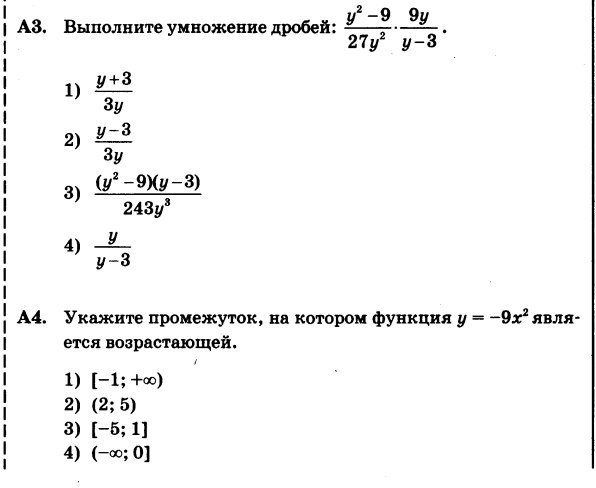
  • А3. у^2–9 9у (у–3)(у+3)•9у ---------- • ------- = -------------------- = 27у^2 (у–3) 27у^2•(у–3) у+3= ------ (ответ 1) 3уА4. –9х^2>09х^2<0х<0Ответ: 4
  • Добавить свой ответ

Еще вопросы

Войти через Google

или

Забыли пароль?

У меня нет аккаунта, я хочу Зарегистрироваться

How much to ban the user?
1 hour 1 day 100 years