• Помогите решить эти задания.Очень нужно.Заранее спасибо!!!

    question img
    question img
    question img

Ответы 1

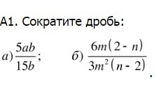
  • A1. 5ab\15b=a/36m(2-n)/3m^2(n-2)=-6m(n-2)/3m^2(n-2)=-2/3mB1. 9x^2-1/1+6x+9x^2=3x-1/3x+1  подставляете 3/7
    • Автор:

      cutie11
    • 5 лет назад
    • 0
  • Добавить свой ответ

Войти через Google

или

Забыли пароль?

У меня нет аккаунта, я хочу Зарегистрироваться

How much to ban the user?
1 hour 1 day 100 years