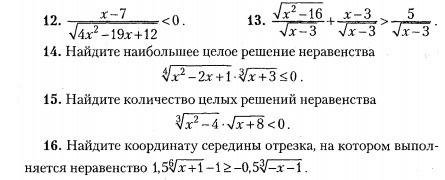
• Помогите пожалуйста решить 13,16,19 неравенства иррациональные

    question img
    question img

Ответы 1

  • 13√(x²-16)/√(x-3)+(x-3)/√(x-3)-5/√(x-3)>0√(x²-16)/√(x-3)+(x-8)/√(x-3)>0(√(x²-16)+x-8)/√(x-3)>0ОДЗ{(x-4)(x+4)≥0⇒x≤-4 U x≥4{x-3>0⇒x>3x∈[4;∞)Так как √(x-3)>0 на всей ОДЗ⇒√(x²-16)+x-8>0√(x²-16)>8-xвозведем в квадратx²-16>64-16x+x²16x>80x>5Ответ x∈(5;∞)161,5 \sqrt[6]{x+1} -1 \geq 0,5 \sqrt[3]{x+1} x+1≥0⇒x≥-1 \sqrt[6]{x+1} =t0,5t²-1,5t+1≤0t²-3t+2≤0t1+t2=3 U t1*t2=2⇒t1=1 U t2=21≤t≤21 \leq  \sqrt[6]{x+1}  \leq 21≤x+1≤640≤x≤63Ответ x∈[0;63]191+x≤2,5√xx≥0√x=tt²-2,5t+1≤0t1+t2=2,5 U t1*t2=1⇒t1=0,5 U t2=20,5≤t≤20,5≤√x≤20,25≤x≤4Ответ x∈[0,25;4]
  • Добавить свой ответ

Войти через Google

или

Забыли пароль?

У меня нет аккаунта, я хочу Зарегистрироваться

How much to ban the user?
1 hour 1 day 100 years