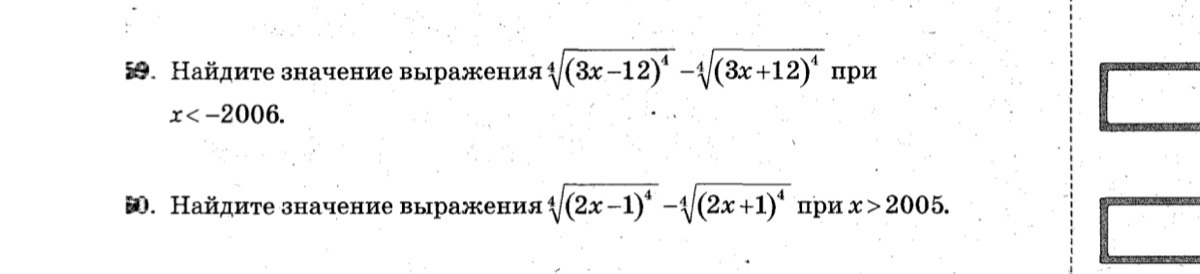
• 59,60
    11 класс алгебра решение решение пожалуйста

    question img

Ответы 2

  • Ответ: 59) 24 60) - 2.........................................................................
    answer img
  • 59)24

    60)-2.............................

    answer img
    • Автор:

      champzegl
    • 6 лет назад
    • 0
  • Добавить свой ответ

Войти через Google

или

Забыли пароль?

У меня нет аккаунта, я хочу Зарегистрироваться

How much to ban the user?
1 hour 1 day 100 years