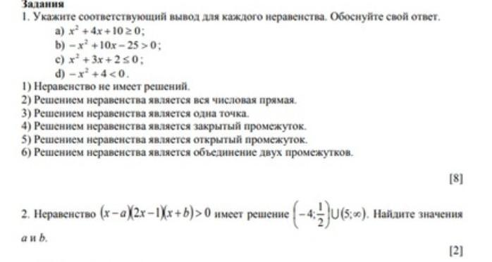
• 1)Укажите соответствующий вывод для каждого неравенства.Обоснуйте свой ответ


    question img

Ответы 2

  • объяснение:А его нету))
  • Ответ:а) x^2 + 4x + 10 >= 0  

    D = 4^2 - 4*10 = 16 - 40 = -24  

    a>0; D<0  

    (-∞;∞)  

    Ответ: 2. Решением неравенства является вся числовая прямая

    b) - x^2 + 10x - 25 > 0/ *(-1)  

    x^2 - 10x + 25 < 0  

    D = -10^2 - 4 * 25 = 100 - 100 = 0  

    a>0; D=0  

    Ответ: 1. Неравенство не имеет решений

    с) x^2 + 3x + 2 <= 0  

    D = 3^2 - 4*2 = 9 - 8 = 1  

    a>0; D>0  

    x1 = -3 - 1/2 = -2  

    x2 = -3+1/2 = -1  

    [-2;-1]  

    Ответ: 4. Решением неравенства является закрытый промежуток

    d) -x^2 + 4 < 0/*(-1)  

    x^2 - 4 > 0  

    x^2 > 4/  

    x > 2  

    (2; ∞)  

    Ответ: 5. Решением неравенства является открытый промежуток

    Объяснение:

    • Автор:

      zoey82
    • 6 лет назад
    • 0
  • Добавить свой ответ

Войти через Google

или

Забыли пароль?

У меня нет аккаунта, я хочу Зарегистрироваться

How much to ban the user?
1 hour 1 day 100 years