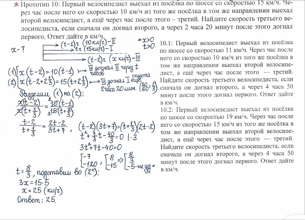
Сделайте задачу 10.2 по этому примеру
Предмет:
АлгебраАвтор:
hozaeva795ответ по ссылке: https://nashaucheba.ru/v38801/?cc=34
Автор:
Fedoseewa27Добавить свой ответ
Предмет:
МатематикаАвтор:
francisco478Ответов:
Смотреть
Предмет:
ГеометрияАвтор:
sarahwhiteОтветов:
Смотреть
Два автомобиля одновременно выехали из пункта A в пункт B. Первый автомобиль всегда ехал с постоянной скоростью. Водитель второго автомобиля разбил весь путь на 999 равных по длине участков и увеличивал свою скорость на одну и ту же величину, как только проезжал очередной участок. Оказалось, что скорость первого автомобиля равнялась скорости второго автомобиля на 500-м участке. Какой автомобиль раньше прибыл в пункт B?
СРОЧНО МАТЕМАТИКА 8 КЛАСС
Предмет:
МатематикаАвтор:
monatruemainОтветов:
Смотреть
Предмет:
Русский языкАвтор:
dayamiОтветов:
Смотреть