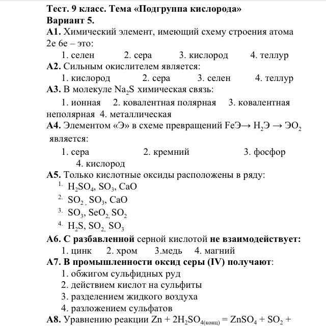
• А1. Химический элемент, имеющий схему строения атома 2е 6е – это:
    1. селен 2. сера 3. кислород 4. теллур
    А2. Сильным окислителем является:
    1. кислород 2. сера 3. селен 4. теллур
    А3. В молекуле Na2S химическая связь:
    1. ионная 2. ковалентная полярная 3. ковалентная неполярная 4. металлическая
    А4. Элементом «Э» в схеме превращений FeЭ→ Н2Э → ЭО2 является:
    1. сера 2. кремний 3. фосфор 4. кислород
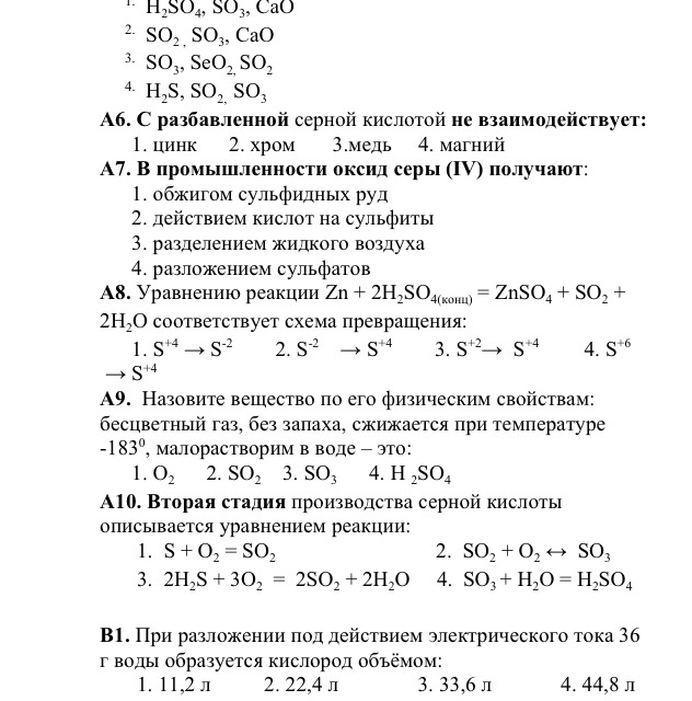
    А5. Только кислотные оксиды расположены в ряду:
    1. H2SO4, SО3, СaО
    2. SO2 , SО3, СаО
    3. SО3, SеО2, SO2
    4. H2S, SO2, SO3
    А6. С разбавленной серной кислотой не взаимодействует:
    1. цинк 2. хром 3.медь 4. магний
    А7. В промышленности оксид серы (IV) получают:
    1. обжигом сульфидных руд
    2. действием кислот на сульфиты
    3. разделением жидкого воздуха
    4. разложением сульфатов
    А8. Уравнению реакции Zn + 2H2SO4(конц) = ZnSO4 + SО2 + 2H2O соответствует схема превращения:
    1. S+4 → S-2 2. S-2 → S+4 3. S+2→ S+4 4. S+6 → S+4
    А9. Назовите вещество по его физическим свойствам: бесцветный газ, без запаха, сжижается при температуре -1830, малорастворим в воде – это:
    1. О2 2. SO2 3. SO3 4. Н 2SО4
    А10. Вторая стадия производства серной кислоты описывается уравнением реакции:
    1. S + О2 = SО2 2. SО2 + О2 ↔ SО3
    3. 2H2S + 3О2 = 2SО2 + 2H2O 4. SО3 + H2O = H2SO4
    В1. При разложении под действием электрического тока 36 г воды образуется кислород объёмом:
    1. 11,2 л 2. 22,4 л 3. 33,6 л 4. 44,8 л
    В2. Установите соответствие между названием вещества и его формулой:
    Название вещества Формула
    1) оксид серы (IV) А) H2SO4
    2) серная кислота Б) SO3
    3) сульфид натрия В) SО2
    4) сульфат натрия Г) Na2SO4
    Д) FeS2
    Е) Na2S

    question img
    question img
    question img

Ответы 1

  • 1)3

    2)1

    3)1

    4)1

    5)3

    6)3

    7)1

    8)4

    9) 1

    10) 2

    Б1)2

    Б2)1-В

    2-А

    3-Е

    4-Г

  • Добавить свой ответ

Войти через Google

или

Забыли пароль?

У меня нет аккаунта, я хочу Зарегистрироваться

How much to ban the user?
1 hour 1 day 100 years