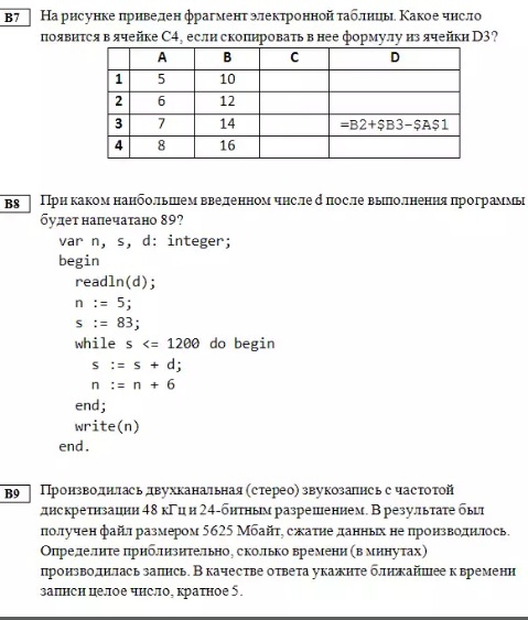
B7. Отметим, что копирование формулы происходит в ячейку, у которой номер строки равен +1 относительно исходной, а номер королки равен -1 относительно исходной. На эту величину будут пересчитаны все ссылки в относительной адресации (т.е. без предшествующего знака $).Формула =B2+$B3-$A$1 будет приведена к =A3+$B4=$A$1, далее, в неё будут подставлены числовые значения и получим =7+16-5, а затем последует вычисление с результатом 18 и это значение отобразится в ячейке С4.
Ответ: 18B8. Программа выводит значение переменной n, которое является суммой

По условию n=89 и k определяется из уравнения 5+6k=89 ⇒ k=14Теперь нам известно, что цикл должен выполниться 14 раз.В программе выход из цикла организован по условию s>1200, а значение s вычисляется как сумма:

Поскольку переменная d описана, как целочисленная, её значение не может быть меньше 80. А больше? Больше может, но в определенных границах, поэтому и ставится задача найти максимальное значение d. Из формулы видно, что с увеличением d сумма s растет, следовательно существует такое значение d, при котором цикл выполнится уже не 14, а 13 раз. И это условие позволяет легко найти верхнюю границу для d.

Следовательно, d ∈ [80;85]
Ответ: 85B9. Стереозапись использует два канала, а 24 бита - это 24/8=3 байта, поэтому объем записи продолжительностью в 1 с составит 2х3х48000=288000 байт. Результирующий объем равен 5625 Мбайт или 5625х1024х1024 = 5 898 240 000 байт. Отсюда находим количество секунд записи: 5898240000/288000=20480 с. Переводим в минуты и получаем 20480/60=341.33 мин. По условиям ответ следует округлить до 5 минут, и окончательно получим 340 минут.
Ответ: 340