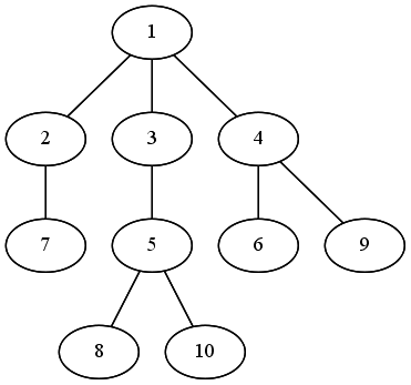
• В данный граф можно добавить ровно одно новое ребро. Это необходимо сделать так, чтобы длина наибольшего цикла в получившемся графе была как можно больше.
    Какую максимальную длину цикла вы можете получить?

    question img

Ответы 1

  • Нужно соединить 7 и 8, или 6 и 10, или 9 и 10.Или непрямые ребра: 6 и 7, или 6 и 8, или 7 и 9, или 7 и 10, или 8 и 9.Длина цикла во всех трех случаях равна 7.
    • Автор:

      fidoqei7
    • 6 лет назад
    • 0
  • Добавить свой ответ

Еще вопросы

Войти через Google

или

Забыли пароль?

У меня нет аккаунта, я хочу Зарегистрироваться

How much to ban the user?
1 hour 1 day 100 years