• Очень нужна помощь.Нужно подробное рещение.
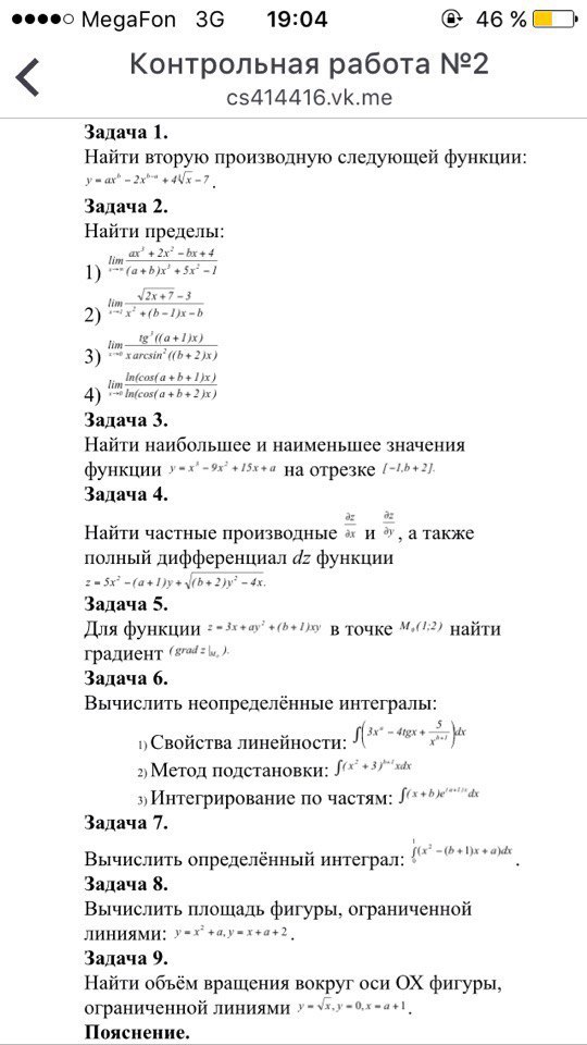
    Во всех примерах a=1;b=3

    question img

Ответы 1

  • Задача 1:    y' =a·b·x^(b-1) - 2·(b-a)·x^(b-a-1) +4·1/3·x^(1/3-1) - 0  =        =ab·............................................+4/3·x^(-2/3)    y'' = ab·(b-1)·x^(b-2) - 2(b-a)·(b-a-1)·x^(b-a-2) + 4/3·(-2/3)·x^(-5/3)    y'' = 1·3·2·x - 2·2·1·x^0 - 8/9·x^(-5/3) = 6x -4 - 8/9·x^(-5/3)задача 2:   1)    ??? не  видно  к  чему  стремится  x    2)   x→1  lim (√(2x+7)]/[(x+3)·(x-1)             обозначим    y= √(2x+7)  ⇒ y→3   ;  x = (y²-7)/2    ⇒                           (x+3)·(x-1) = (y²-1)/2 ·(y²-9)/2 = [(y²-1)·(y+3)]/4 · (y-3) =A≡          y→3  lim(y  - 3)/A = lim 4/[(y²-1)·(y+3)] =  4/(8·6) = 1/12      3)
  • Добавить свой ответ

Войти через Google

или

Забыли пароль?

У меня нет аккаунта, я хочу Зарегистрироваться

How much to ban the user?
1 hour 1 day 100 years