• 1) решить систему неравенств
    [tex] \left \{ {{1-6x\ \textless \ 01} \atop {5x-7\ \textless \ x-7}} ight. [/tex]

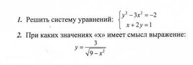
    2) решить систему уравнений
    [tex] \left \{ {{y^{2}-3 x^{2} =-2 } \atop {x+2y=1}} ight. [/tex]

    3) при каких значениях "х" имеет смысл выражение:
    y=[tex] \frac{3}{ \sqrt{9- x^{2} } } [/tex]

    question img
    question img

Ответы 7

  • делить надо на 2*11=22 в вашем случае
  • и в третьем задании нельзя квадратные скобки ставить
  • знаменатель тогда будет равен 0
    • Автор:

      bruiser28
    • 6 лет назад
    • 0
  • Да, согласен, с недосыпа попутал немного
    • Автор:

      janetfvkk
    • 6 лет назад
    • 0
  • сейчас пришлю на исправление :)
    • Автор:

      pintoulxx
    • 6 лет назад
    • 0
  • Вот так. Если что не понятно, спрашивайте
    answer img
  • ******************************************
    answer img
  • Добавить свой ответ

Войти через Google

или

Забыли пароль?

У меня нет аккаунта, я хочу Зарегистрироваться

How much to ban the user?
1 hour 1 day 100 years