• Помогите решить что нибудь из этих задач, пожалуйста

    question img

Ответы 3

  • Нужно с решениями
  • Дополнила
    • Автор:

      ariel1
    • 5 лет назад
    • 0
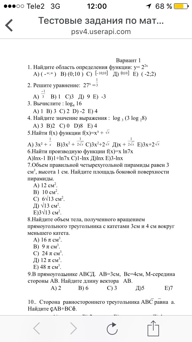
  • 1. ax - любое число, ограничений нет2. a27^(x) = 1/33^(3x) = 3^(-1)3x = -1x = -1/33. clog4 16 = log4 4^2 = 24. вlog3 (3log2 8) = log3 (3log2 2^3) = log3 (3*3) = log 3 3^2 = 2  5. вf'(x) = 3x^2 + 1/2 * x^(-1/2) = 3x^2 + 1/(2 sqrt(x))6. вf'(x) = x'*ln7x + x*(ln7x)' = ln7x + x * 7/(7x) = ln7x + 1 7.а

    V=1/3*Sосн *h, S=9 см^2, S бок=Pосн*h= 3*4*1=12 см^2

  • Добавить свой ответ

Войти через Google

или

Забыли пароль?

У меня нет аккаунта, я хочу Зарегистрироваться

How much to ban the user?
1 hour 1 day 100 years