• Помогите решить задание срочно!
    Найдите наименьший положительный корень уравнения
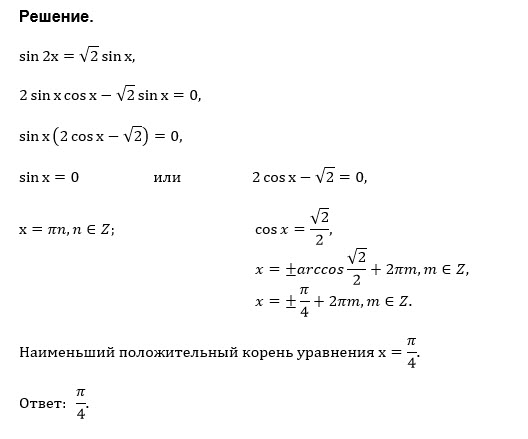
    sin 2x = корень 2 sin x

Ответы 1

  • лови)

    answer img
  • Добавить свой ответ

Войти через Google

или

Забыли пароль?

У меня нет аккаунта, я хочу Зарегистрироваться

How much to ban the user?
1 hour 1 day 100 years